|
BetaTrader
A HFT Eco-System
|


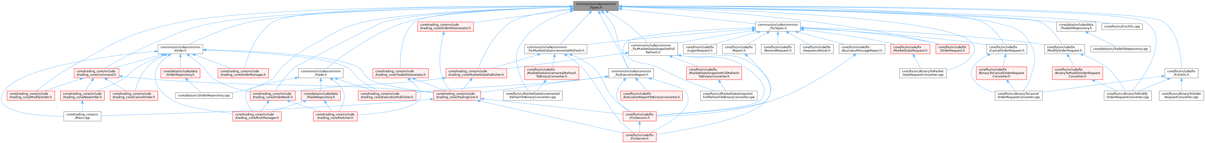
Go to the source code of this file.
Namespaces | |
| namespace | common |
Typedefs | |
| using | common::ClientID = std::string |
| A type alias for client identifiers. | |
| using | common::OrderID = uint64_t |
| A type alias for unique order identifiers. | |
| using | common::Price = double |
| A type alias for price values. | |
| using | common::Quantity = uint64_t |
| A type alias for quantity values. | |
| using | common::SessionID = uint64_t |
| A type alias for session identifiers. | |
| using | common::Symbol = Instrument |
| A type alias for financial instrument symbols. | |
| using | common::TradeID = uint64_t |
| A type alias for unique trade identifiers. | |
Enumerations | |
| enum class | common::OrderSide : uint8_t { common::Buy , common::Sell } |
| Represents the side of an order (Buy or Sell). More... | |
| enum class | common::OrderStatus : uint8_t { common::New , common::PartiallyFilled , common::Filled , common::Cancelled , common::Rejected } |
| Represents the lifecycle of an order. More... | |
| enum class | common::OrderType : uint8_t { common::Limit , common::Market , common::Stop , common::StopLimit } |
| Represents the execution logic of an order. More... | |
| enum class | common::TimeInForce : uint8_t { common::DAY , common::GTC , common::IOC , common::FOK , common::MOO , common::MOC } |
| Guides How long the order is in the system. More... | |
Functions | |
| OrderSide | common::from_string_OrderSide (std::string_view name) |
| OrderStatus | common::from_string_OrderStatus (std::string_view name) |
| OrderType | common::from_string_OrderType (std::string_view name) |
| TimeInForce | common::from_string_TimeInForce (std::string_view name) |
| std::string | common::to_string (OrderSide side) |
| std::string | common::to_string (OrderStatus status) |
| std::string | common::to_string (OrderType type) |
| std::string | common::to_string (TimeInForce tif) |
Variables | |
| constexpr std::array< std::string_view, 2 > | common::order_side_names = {"Buy", "Sell"} |
| constexpr std::array< std::string_view, 5 > | common::order_status_names = {"New", "PartiallyFilled", "Filled", "Cancelled", "Rejected"} |
| constexpr std::array< std::string_view, 2 > | common::order_type_names = {"Limit", "Market"} |
| constexpr std::array< std::string_view, 6 > | common::time_in_force_names = {"DAY", "GTC", "IOC", "FOK", "MOO", "MOC"} |